国务院办公厅印发《治理高值医用耗材改革方案》
国务院办公厅关于印发
治理高值医用耗材改革方案的通知
国办发〔2019〕37号
各省、自治区、直辖市人民政府,国务院各部委、各直属机构:
《治理高值医用耗材改革方案》已经国务院同意,现印发给你们,请结合实际,认真组织实施。
国务院办公厅
2019年7月19日
治理高值医用耗材改革方案
高值医用耗材是指直接作用于人体、对安全性有严格要求、临床使用量大、价格相对较高、群众费用负担重的医用耗材。近年来,我国高值医用耗材行业得到较快发展,水平不断提升,技术明显进步,在满足人民群众健康需求、促进健康产业发展等方面发挥了积极作用,但同时也出现了价格虚高、过度使用等群众反映强烈、社会关注度高的突出问题。为全面深入治理高值医用耗材,规范医疗服务行为,控制医疗费用不合理增长,维护人民群众健康权益,按照党中央、国务院决策部署,现就治理高值医用耗材制定如下改革方案。
一、总体要求
以习近平新时代中国特色社会主义思想为指导,全面贯彻党的十九大和十九届二中、三中全会精神,牢固树立以人民为中心的思想,通过优化制度、完善政策、创新方式,理顺高值医用耗材价格体系,完善高值医用耗材全流程监督管理,净化高值医用耗材市场环境和医疗服务执业环境,支持具有自主知识产权的国产高值医用耗材提升核心竞争力,推动形成高值医用耗材质量可靠、流通快捷、价格合理、使用规范的治理格局,促进行业健康有序发展、人民群众医疗费用负担进一步减轻。
二、完善价格形成机制,降低高值医用耗材虚高价格
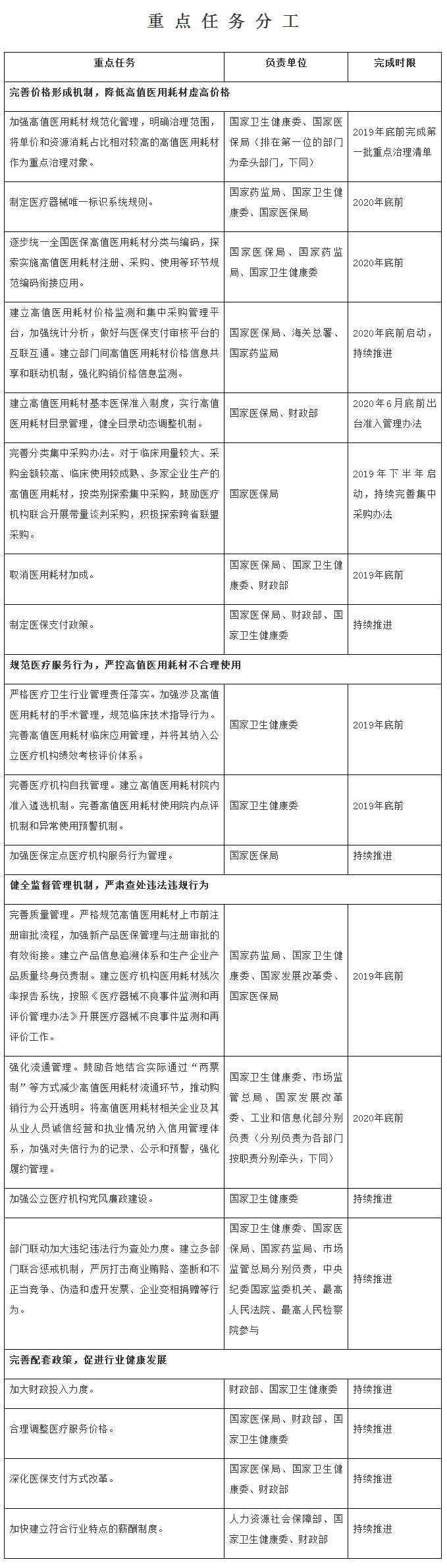
(一)统一编码体系和信息平台。加强高值医用耗材规范化管理,明确治理范围,将单价和资源消耗占比相对较高的高值医用耗材作为重点治理对象。制定医疗器械唯一标识系统规则。逐步统一全国医保高值医用耗材分类与编码,探索实施高值医用耗材注册、采购、使用等环节规范编码的衔接应用。建立高值医用耗材价格监测和集中采购管理平台,加强统计分析,做好与医保支付审核平台的互联互通。建立部门间高值医用耗材价格信息共享和联动机制,强化购销价格信息监测。
(二)实行医保准入和目录动态调整。建立高值医用耗材基本医保准入制度,实行高值医用耗材目录管理,健全目录动态调整机制,及时增补必要的新技术产品,退出不再适合临床使用的产品。逐步实施高值医用耗材医保准入价格谈判,实现“以量换价”。建立高值医用耗材产品企业报告制度,企业对拟纳入医保的产品需按规定要求提交相关价格、市场销量、卫生经济学评估、不良事件监测等报告,作为医保准入评审的必要依据。建立高值医用耗材医保评估管理体系和标准体系。
(三)完善分类集中采购办法。按照带量采购、量价挂钩、促进市场竞争等原则探索高值医用耗材分类集中采购。所有公立医疗机构采购高值医用耗材须在采购平台上公开交易、阳光采购。对于临床用量较大、采购金额较高、临床使用较成熟、多家企业生产的高值医用耗材,按类别探索集中采购,鼓励医疗机构联合开展带量谈判采购,积极探索跨省联盟采购。对已通过医保准入并明确医保支付标准、价格相对稳定的高值医用耗材,实行直接挂网采购。加强对医疗机构高值医用耗材实际采购量的监管。
(四)取消医用耗材加成。取消公立医疗机构医用耗材加成,2019年底前实现全部公立医疗机构医用耗材“零差率”销售,高值医用耗材销售价格按采购价格执行。公立医疗机构因取消医用耗材加成而减少的合理收入,主要通过调整医疗服务价格、财政适当补助、做好同医保支付衔接等方式妥善解决。公立医疗机构要通过分类集中采购、加强成本核算、规范合理使用等方式降低成本,实现良性平稳运行。
(五)制定医保支付政策。结合医保基金支付能力、患者承受能力、分类集中采购情况、高值医用耗材实际市场交易价格等因素,充分考虑公立医疗机构正常运行,研究制定医保支付政策;科学制定高值医用耗材医保支付标准,并建立动态调整机制。已通过医保准入谈判的,按谈判价格确定医保支付标准。对类别相同、功能相近的高值医用耗材,探索制定统一的医保支付标准。医保基金和患者按医保支付标准分别支付高值医用耗材费用,引导医疗机构主动降低采购价格。
三、规范医疗服务行为,严控高值医用耗材不合理使用
(六)严格医疗卫生行业管理责任落实。完善重点科室、重点病种的临床诊疗规范和指南,严格临床路径管理,提高临床诊疗规范化水平。加强涉及高值医用耗材的手术管理,规范临床技术指导行为。使用单位将高值医用耗材规范使用纳入医务人员规范化培训和继续教育内容,严格按产品说明书、技术操作规范等要求使用。探索推进医疗机构相关从业人员职业体系和专业化队伍建设。完善高值医用耗材临床应用管理,并将其纳入公立医疗机构绩效考核评价体系。加大医疗质量抽查力度,开展重点领域专项治理行动,从严查处各级各类医疗机构高值医用耗材临床使用违规行为,建立完善相关信用评价体系。
(七)完善医疗机构自我管理。建立高值医用耗材院内准入遴选机制,严禁科室自行采购。明确高值医用耗材管理科室,岗位责任落实到人。完善高值医用耗材使用院内点评机制和异常使用预警机制,开展对医务人员单一品牌高值医用耗材使用、单台手术高值医用耗材用量情况监测分析,对出现异常使用情况的要及时约谈相关医务人员,监测分析结果与其绩效考核挂钩。
(八)加强医保定点医疗机构服务行为管理。将高值医用耗材使用情况纳入定点医疗机构医保服务协议内容,加强对医保医生管理,对违反医保服务协议的,通过约谈、警示、通报批评、责令限期整改以及暂停或解除协议等方式进行处理。完善医保智能审核信息系统建设,加强高值医用耗材大数据分析,对高值医用耗材使用频次高和费用大的医疗机构和医务人员进行重点监控、重点稽核、定期通报并向社会公开。建立定点医疗机构、医务人员“黑名单”制度,完善医保定点医疗机构信用评价体系。
四、健全监督管理机制,严肃查处违法违规行为
(九)完善质量管理。严格规范高值医用耗材上市前注册审批流程,加强新产品医保管理与注册审批的有效衔接。提高医疗器械注册技术要求,推动高值医用耗材标准逐步与国际接轨。及时公开相关审批信息,强化社会监督。建立产品信息追溯体系和生产企业产品质量终身负责制。加强高值医用耗材全生命周期质量管理,完善研发、审批、规范应用政策。鼓励高值医用耗材创新发展,支持医用耗材研发生产,加快高新技术型高值医用耗材注册审批,推进市场公平竞争。加大对生产企业的抽检、飞行检查、生产环节检查力度。建立医疗机构医用耗材残次率报告系统,按照《医疗器械不良事件监测和再评价管理办法》开展医疗器械不良事件监测和再评价工作。
(十)强化流通管理。提升高值医用耗材流通领域规模化、专业化、信息化水平。公立医疗机构要建立高值医用耗材配送遴选机制,促进市场合理竞争。规范购销合同管理,医疗机构要严格依据合同完成回款。鼓励各地结合实际通过“两票制”等方式减少高值医用耗材流通环节,推动购销行为公开透明。将高值医用耗材相关企业及其从业人员诚信经营和执业情况纳入信用管理体系,加强对失信行为的记录、公示和预警,强化履约管理。
(十一)加强公立医疗机构党风廉政建设。充分发挥公立医疗机构党组织的领导作用,严格落实“一岗双责”,切实加强党风廉政建设和反腐败工作。公立医疗机构党组织要将预防和惩治高值医用耗材管理使用中的腐败问题作为全面从严治党的重要内容,承担主体责任,建立健全对高风险科室、岗位及人员严格监督管理的工作制度。公立医疗机构纪检监察机构履行监督执纪问责职责,加强对党员干部和医务人员严格遵守党纪国法情况的监督检查,严肃查处高值医用耗材领域不正之风和腐败问题。
(十二)部门联动加大违纪违法行为查处力度。建立多部门联合惩戒机制,严厉打击商业贿赂、垄断和不正当竞争、伪造和虚开发票、企业变相捐赠等行为。各级纪检监察机关加大审查调查工作力度,严肃查处高值医用耗材领域涉嫌贪污贿赂、失职渎职等违纪违法行为。坚持受贿行贿一起查,需要追究刑事责任和应由司法机关管辖的案件,依法移送司法机关。要加大涉及高值医用耗材典型案例的通报力度,形成震慑。
五、完善配套政策,促进行业健康发展
(十三)加大财政投入力度。明确政府办医主体责任,落实政府对符合区域卫生规划的公立医疗机构基本建设、设备购置、学科建设、人才培养、突发公共卫生事件处置的经费保障,以及对符合国家规定的离退休人员费用及政策性亏损补贴等的投入政策,确保公立医疗机构良性运行。
(十四)合理调整医疗服务价格。按照总量控制、结构调整、有升有降、逐步到位的原则,以及腾空间、调结构、保衔接的路径,合理调整医疗服务价格,重点提高体现技术劳务价值的医疗服务价格,做好医保与价格政策的衔接配合。建立医疗服务价格动态调整机制,逐步理顺比价关系,促进提高医疗服务收入在医疗总收入中的比例,为理顺高值医用耗材价格创造有利条件。
(十五)深化医保支付方式改革。加快推进按病种付费、按疾病诊断相关分组付费(DRGs)等支付方式改革,建立“结余留用、合理超支分担”的激励和风险分担机制,促进医疗机构将高值医用耗材使用内化为运行成本,主动控制高值医用耗材使用。坚持控制医疗费用与规范医疗服务质量并重,结合临床路径管理,合理制订按病种付费方案,扩大按病种付费的覆盖范围。
(十六)加快建立符合行业特点的薪酬制度。落实“允许医疗卫生机构突破现行事业单位工资调控水平,允许医疗服务收入扣除成本并按规定提取各项基金后主要用于人员奖励”的要求,完善薪酬分配政策,调动医务人员参与治理高值医用耗材改革的积极性。
六、坚持三医联动,强化组织实施
(十七)提高认识,加强领导。治理高值医用耗材是深化医药卫生体制改革的一项重点任务,涉及面广,社会各界广泛关注,各地各有关部门要充分认识这项工作的重要意义,切实加强领导,落实责任,坚持问题导向,分类施策,疏堵并举,确保改革平稳有序推进。
(十八)明确责任,分工协同。各地各有关部门要切实增强改革定力,明确责任分工,密切协同配合,确保治理高值医用耗材各项改革措施落地生效。鼓励地方结合实际,重点围绕分类集中采购、强化流通管理、规范公立医疗机构服务等方面,探索有效做法和模式,及时总结推广。
(十九)加强宣传,合理引导。各地各有关部门要及时准确解读政策,加强宣传引导,及时回应社会关切,合理引导社会预期,努力营造改革的良好氛围。
附件:

(责任编辑:)
分享至
右键点击另存二维码!
器审中心征求《采用脑机接口技术的医疗器械产品分类界定指导原则(征求意见稿)》《采用脑机接口技术的医疗器械通用名称命名指导原则(征求意见稿)》意见
3月23日,国家药监局器审中心网站征求《采用脑机接口技术的医疗器械产品分类界定指导原则(征求意见稿)》《采用脑机接口技术的医疗器械通用名称命名指导原则(征求意见稿)》意见。 2026-03-23 10:58互联网新闻信息服务许可证10120170033
网络出版服务许可证(京)字082号
©京公网安备 11010802023089号 京ICP备17013160号-1
《中国医药报》社有限公司 中国食品药品网版权所有