关注化妆品开封后的保质期管理
对很多人而言,口红是化妆包里永不嫌多的必备单品,每一款色号仿佛都承载着独特的心境。然而,你是否清点过自己拥有多少支口红?其中又有多少支已在角落沉寂超过一年、两年,甚至更久?当再次拾起那支久未启用的口红时,那一抹曾经钟爱的“美丽”,或许正拉开一场“健康危机”的序幕。
过期口红可能引发炎症
我们先来看两个真实发生的案例。
案例一:小敏的唇炎之痛
大学生小敏是个不折不扣的“口红控”,尤其热衷于购买限定款口红。最近,在参加聚会前,她翻出一支两年前购入的口红,尽管感觉膏体干巴巴的,但为了妆容协调,她依然使用了这支口红。次日,小敏的嘴唇便发起强烈“抗议”——先是瘙痒难忍、刺痛阵阵,继而迅速红肿、脱皮,甚至还轻微渗出液体。小敏前往医院检查后,医生诊断其为过敏性唇炎,而罪魁祸首正是那支两年前购入的口红。
案例二:张女士的“怪味”口红
张女士在紧急会议即将开始前,随手拿起一支口红补妆。补妆时,她隐隐约约闻到一股像“臭抹布”一样的怪味,却没太当回事。第二天,张女士的嘴角开始起泡、发炎。前往皮肤科检查后,医生诊断张女士的情况是由细菌感染引起的唇部炎症。
这两个由过期口红引发炎症的案例并非危言耸听。口红过期后,会发生两种变化,且这两种变化都可能引发炎症。
一是微生物大量繁殖。口红开封后,膏体会暴露在空气中,使用时又会频繁接触嘴唇,进而接触大量的微生物。而且,口红一旦过了保质期,其中的防腐成分逐渐失效,其主要成分蜡质、油脂等为细菌、真菌等微生物的生长提供了条件,使微生物大量繁殖。消费者将这样的口红涂到嘴上,会导致唇炎等问题。
二是化学成分发生变化。口红中的油脂(如羊毛脂、蓖麻油)在防腐成分失效后容易发生氧化酸败。这不仅会产生难闻的味道,还会产生刺激皮肤的过氧化物和自由基,直接破坏皮肤屏障,引发炎症反应。
每类化妆品都有“退休时间”
实际上,不仅是口红,每一种化妆品都有属于自己的“退休时间”,在过期后使用都有可能带来健康风险。
许多人以为粉质眼影能“用到天荒地老”,殊不知粉质产品容易吸潮且滋生细菌。使用过期眼影,轻则导致眼皮红肿、瘙痒,重则可能导致结膜炎。
过期的睫毛膏与眼线液也是“高危品类”,其液态质地搭配睫毛根部、眼睑的潮湿环境,极易成为细菌滋生的温床。使用过期睫毛膏或眼线液,极易诱发严重的眼部感染。
过期粉底液/遮瑕膏同样容易滋生细菌,尤其是广口瓶或带有海绵头的包装,手指和海绵的反复蘸取会将大量细菌带入瓶内剩余的化妆品中。使用过期的粉底液/遮瑕膏,不仅会让妆效斑驳,还可能导致痤疮、毛孔堵塞和接触性皮炎等皮肤问题。
四招科学管理化妆品
美丽的前提是健康。在使用各类化妆品“妆”点生活的同时,可以通过以下四个要点来科学管理化妆品,避免因使用过期、变质化妆品造成健康危害。
第一,学会看开封后保质期。大多数人仅仅关注化妆品包装上的“生产日期/保质期”,却忽略了一个更为关键的标识——PAO(Period After Opening,即开封后保质期)。这是识别化妆品“隐形过期”最重要的依据。PAO的图标通常是一个“打开的小罐子”,罐子上会标有“6M”“12M”或“24M”等字符。M代表月,数字说明了该化妆品需要在开封后多长时间内用完。PAO从开封之日起计算,即使化妆品还在保质期内,但是超过PAO,则不建议继续使用该化妆品。
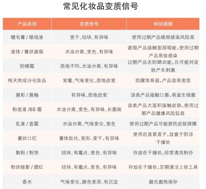
第二,注意化妆品的变质信号。如果忘记了开封日期,或者包装上的PAO标识模糊了,可以通过感官来判断化妆品是否变质。通常,可以从以下四方面进行判断。
气味异常:任何酸败味、刺鼻乙醇味(非产品原有)、腐臭味、奇怪的化学物质味。
质地异常:水油分离、结块、变稀、变稠、拉丝、干裂、出现颗粒物或絮状沉淀。
颜色异常:液体变黄、变褐、浑浊;膏体颜色加深、发灰、出现斑点或长“白毛”。
使用感异常:涂抹产品时出现刺痛、灼热、异常油腻或拔干等肤感。
化妆品一旦出现上述四方面的变化,通常意味着已经变质,应立刻停止使用。
第三,注意科学存放与取用。不当的存放和使用方法会缩短化妆品的使用寿命,甚至在未达到保质期或PAO前就发生变质。
一般情况下,化妆品应存放在避光、阴凉干燥处。紫外线是化妆品中很多功效成分的“杀手”,尤其是含有维生素C、视黄醇等对光敏感成分的化妆品,应避免放在阳光直射的窗台或梳妆台。高温、高湿环境也会加速化妆品变质,因此化妆品不宜存放在浴室中。
化妆品取用后应立即拧紧瓶盖,避免敞开放置,以免未使用的化妆品被污染。包装为广口瓶的化妆品,可以使用小勺取用;用手指蘸取化妆品时,应注意手部卫生。此外,应定期彻底清洗刷具、粉扑、美妆蛋等化妆工具,避免它们成为潜在的污染源。
第四,定期“断舍离”。定期对梳妆台和化妆包进行“断舍离”,淘汰过期化妆品。一旦确认所使用的化妆品过期或疑似变质,应立即停止使用并丢弃。
(作者单位:北京工商大学)

(责任编辑:张可欣)
分享至
右键点击另存二维码!