《化妆品注册和备案检验工作规范》对注册和备案检验有何变化?

  • 2020-04-28 21:19
  • 作者:朱英 何聪芬
  • 来源:​中国食品药品网

2019年9月10日,国家药品监督管理局发布《化妆品注册和备案检验工作规范》(以下简称《规范》),着力解决化妆品注册和备案检验资源分配不均,重认定指定、轻事后监管等化妆品注册备案检验工作弊端。《规范》于发布之日起正式实施。新《规范》带来哪些变化?本文将进行简单分析。


注册备案检验机构管理变化


原由国家药品监管部门对化妆品行政许可检验机构的资格进行认定,现改为取得化妆品领域的检验检测机构资质认定(CMA),且取得资质认定的能力范围能够满足化妆品注册和备案检验工作需要,便可以承担检测项目。


1


上述变化可促进行业优质资源有效利用。对于化妆品企业而言,优质的检测机构数量多,给了企业更多的选择,促进项目的进度。对检测机构而言,有能力有资质的检测机构经监管部门确认后即可开展注册备案检验,对检测机构也是一种肯定及鞭策。


注册备案检验流程变化


在检验机构选择上,企业可以网上选择检验机构。


在封样方面,原来国产产品由所在地省级药品监管部门封样,进口产品则由检验检测机构封样。《规范》实施后,统一由检测机构封样。对于化妆品企业而言,检测产品只需要与检验检测机构对接,缩短了项目申报时间,提高工作效率。此外,《规范》强调企业对送检样品负责,检测机构需对送检样品的检测过程及结果负责,进一步区分企业和检测机构各自的责任,促进企业与检验检测机构的合作。


检验检测机构接受试制样品检验,有利于企业缩短产品上市时间,对于鼓励企业创新具有重要意义。


从资料和检测数据传送来看,注册备案检验机构实时上传相关资料,企业可以实时了解检验检测工作进度,检测结果透明化,有益于企业自查。检验检测机构直接上传检测数据,也有利于企业与检测机构的合规,并在各个环节进行自查,促进行业自律。


在检验结果呈现方面,新的机制下管理更加透明化,数据更加公开化。检验检测机构需将所有数据均上传,并将具体责任落实到责任人,促进每个环节的合规。


2


检验项目变化


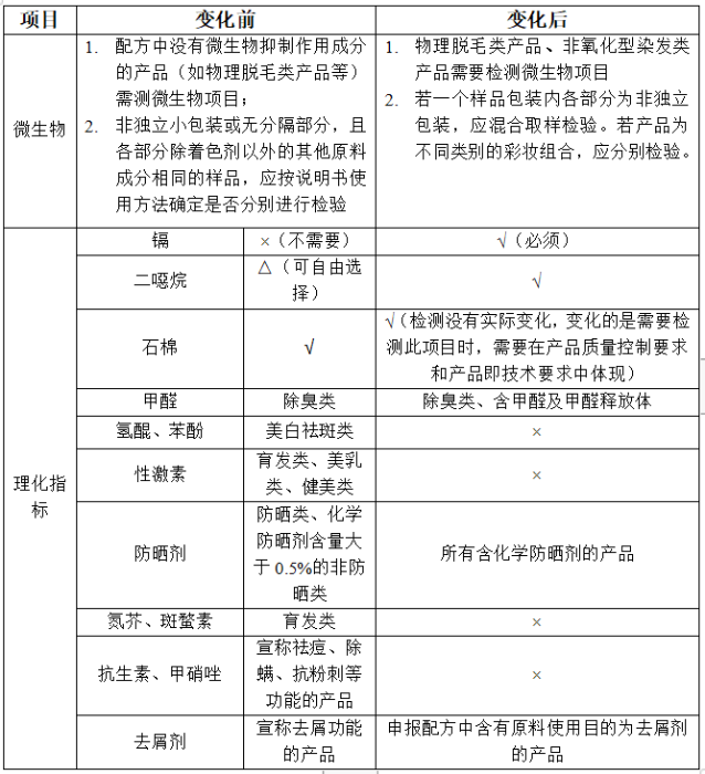
理化检验:非独立小包装或无分隔,且各部分除着色剂以外的其他原料成分相同的样品,应按说明书使用方法确定是否分别检验。若无法分别取样,且不涉及配方原料含量相关检测项目的,可以按说明书中使用方法检验;若涉及配方原料含量相关检测项目的,可由企业提供包装前的半成品进行检验,取样方式应当在检验报告中予以说明。具体理化检验项目区别见下表。


3


毒理学检验


4


人体安全性检验


5


人体功效性


6


综上,《规范》深入贯彻落实国务院“放管服”改革要求,简化了化妆品注册和备案检验工作流程,强化事中事后监管,明确企业对化妆品质量安全的主体责任,对促进化妆品产业高质量发展具有重要推动作用。


(作者单位:中国疾病预防控制中心、北京工商大学)


(责任编辑:丁凌)

分享至

×

右键点击另存二维码!

网民评论

{nickName} {addTime}
replyContent_{id}
{content}
adminreplyContent_{id}