专利 | 带您了解专利链接制度和专利补偿制度
药品研发具有周期长、投入高、风险大的特点,因此,需要借助相关制度的设计,对药品研发的成果予以充分保护。其中,药品专利补偿制度和专利链接制度就是一项重要举措。
2017年以来我国发布的系列文件,明确指出探索建立药品专利链接制度和专利补偿制度。2020年7月,全国人大就《专利法修正案(草案二次审议稿)》向社会征求意见,涉及药品专利的为第十二和第二十七条款,意味着我国药品专利补偿制度和专利链接制度逐渐走近。
药品专利补偿制度
药品专利补偿制度:为有价值的创新药品专利提供保护期延长,可鼓励创新药研发。
1.世界各国(地区)药品专利补偿制度概况
专利有效期的延长制度是为了弥补创新药为获得上市批准而造成的有效专利期的损失而适当增加专利保护期限的制度,欧、美、日等国家(地区)已经实施该制度多年。尽管不同国家(地区)对制度设计略有差别,但均表示出对创新药研发鼓励的一致态度。
美国最先提出“药品专利期补偿”的概念。1984年的Hatch-Waxman法案规定:美国药品专利到期最长可延长5年,但专利补偿期和上市后剩余的专利期累计不能超过14年;一种药物只能延长一个专利的保护期。

欧洲以补充专利证书的形式实现药品专利保护期的延长(SPC)。《欧洲专利公约》第六十三条规定,当专利的客体是产品或产品制造方法、使用方法时,缔约国可作出延长期限或相应保护的规定。

日本的专利期延长制度主要借鉴美国,只是日本的专利补偿制度的规定较为宽松。日本专利法第六十七条规定,允许药品的多个专利多次延长,药品上市后有效专利期不设置上限。

2.中国专利补偿制度概况
2017年10月《关于深化审评审批制度改革鼓励药品医药器械创新的意见》中首次明确提出对于因临床试验和审评审批延误上市时间的药品专利给予适当的专利期限补偿。2019年1月公开的《专利法修正案(草案)》中提出对于在中国境内和境外同步申请上市的创新药品发明专利,国务院可以给予专利期限延长。2020年7月公开的《专利法修正案(草案二次审议稿)》中则修改为对在中国获批上市许可的新药发明专利适当给予专利期限补偿。
其中规定了两种可以获取专利补偿的情形:
情形一:“自发明专利申请日起满四年,且自实质审查请求之日起满三年后授予发明专利权的,专利权人可以就发明专利在授权过程中不合理延迟请求补偿专利有效期,但由申请人引起的不合理延迟除外。”
情形二:“为补偿新药上市审评审批占用时间,对在中国获得上市许可的新药发明专利,国务院专利行政部门可以应专利权人的请求给予期限补偿。”
《中华人民共和国专利法修正案(草案二次审议稿)》

世界各国专利补偿制度比较

备注1:包括创新药和改良型新药
备注2:产品中的药品定义为活性成分,包括物质单体,其盐或酯,不包括其代谢物,单独或与其他活性成分的组合
备注3:美国的药品用途专利的保护范围仅限于获得FDA批准的适应证;制备方法专利的保护范围仅限于获批的药品的制备步骤,即被延长的权利要求保护范围仅限于与FDA许可上市的药品的有效成分、制备方法和用途相关的技术方案,而非授权权利要求保护范围的整体。
比较分析各国专利补偿制度的可知:
(1)FDA批准的药品专利有效期延长后的保护范围小于原专利要求保护的范围,如下图所示:

(2)FDA对于可获得专利期延长的药品专利中的活性成分有特殊限定,如下所示:

(3)日本药品专利补偿区别于欧美国家(地区),同一药品可获得多次专利有效期补偿。
(4)中国的药品专利补偿的期限(草案二)基本与美国的一致,但尚未明确补偿期限的计算方法及可获得补偿的专利类型。
药品专利链接制度
药品专利链接,是指仿制药上市批准与创新药品专利期满相“链接”,即仿制药注册申请应当考虑先行上市药品的专利状况,从而避免可能产生专利侵权。
药品专利链接制度:对创新药和仿制药提供平衡保护,以鼓励创新、鼓励挑战、激励竞争。
药品链接制度最早起源于美国,1984年,美国通过Hatch-Waxman法案,该法案中规定了药品专利链接制度、药品专利保护期补偿、数据保护等内容。目前,加拿大、澳大利亚、韩国等国家(地区)通过与美国签订自由贸易协定,相继引入了专利链接制度,欧盟、日本、印度尚未建立该制度。
2017年后,我国开始逐步探索建立药品专利链接制度,《专利法修正案(草案二次审议稿)》中明确规定了专利权人的起诉期、9个月诉讼期等内容,其建立的基本框架与美国一致,但很多地方仍需要进一步细化。
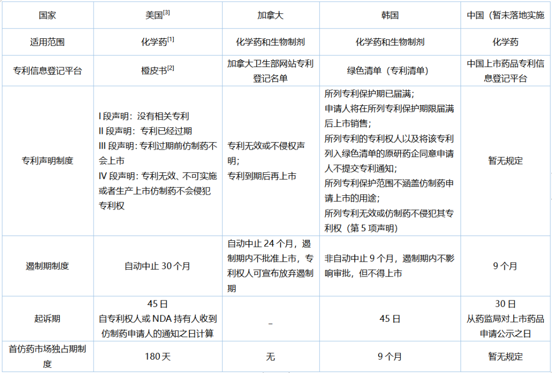
下表为各国(地区)药品链接制度的比较:

备注1:美国生物类似物遵循美国的“PatentDance”制度
备注2:原研企业在药品获得上市许可后30天内提出登记申请,药品上市后授权的专利,在专利授权后30日内提出申请。药品获批之后授权的专利,仅限于药品获得上市日之前的专利;对于在药品获批之后才提交申请的专利,则不能列入清单中。
备注3:美国药品链接制度的流程图:

由上表分析,可知我国药品链接制度具有以下特点:
(1)《专利法修正案(草案二次审议稿)》中第二十七条第2款中规定,对技术审评通过的化学药品上市许可申请,国务院药品监督管理部门可以根据人民法院裁判或者国务院专利行政部门行政裁决,作出是否批准药品上市的决定。其明确了我国的药品链接制度适用的药品种类为“化学药品”,不包含生物制剂、中药等,这与美国药品链接制度适用的范围一致;
(2)《专利法修正案(草案二次审议稿)》中第二十七条第1款中规定,专利权人或者利害关系人认为申请上市药品的相关技术方案落入中国上市药品专利信息登记平台登载的相关专利权保护范围的,可以自国务院药品监督管理部门公示药品上市许可申请之日起三十日内向人民法院提起诉讼或者向国务院专利行政部门申请行政裁决。经查询,目前未见有“中国上市药品专利信息登记平台”。有收录药品专利信息的为“中国上市药品目录集”平台。美国专利信息登记在FDA橙皮书中。
(3)《专利法修正案(草案二次审议稿)》中第二十七条第1款中规定,专利权人或者利害关系人认为申请上市药品的相关技术方案落入中国上市药品专利信息登记平台登载的相关专利权保护范围的,可以自国务院药品监督管理部门公示药品上市许可申请之日起三十日内向人民法院提起诉讼或者向国务院专利行政部门申请行政裁决。可见,专利权人或者NDA持有人的起诉期为30日,但与美国不同的是,草案中并未规定仿制药申请人主动通知专利权人或NDA持有人的义务,起诉期的起算时间点为自国务院药品监督管理部门公示药品上市许可申请之日起三十日内,可见,专利权人或NDA持有人对于药监部门公示的信息需要及时关注,才能及时发现潜在的侵权人;
(4)《专利法修正案(草案二次审议稿)》中第二十七条第3款中规定,人民法院或者国务院专利行政部门自专利权人或者利害关系人请求受理之日起九个月内作出生效裁判或者行政裁决的,对技术审评通过的化学药品上市许可申请,国务院药品监督管理部门可以根据人民法院裁判或者国务院专利行政部门行政裁决,作出是否批准药品上市的决定。美国的药品链接制度规定,专利权人或者利害关系人收到仿制药申请人的通知后,如提起侵权诉讼,则仿制药申请自动停止审批30个月,但不会停止审批。如果30个月内,专利权人胜诉,则仿制药申请人的ANDA申请不会获批;仿制药企业胜诉,FDA会审批上市;30个月诉讼仍未解决,FDA会直接批准仿制药上市。可见,与美国的链接制度相比,草案中规定了9个月的诉讼期,但未明确规定9个月诉讼未解决是否批准药品上市的情形。此外,9个月的时间远少于FDA规定的30个月,这也意味着专利权人不仅需要及时关注药监部门公示的药品上市申请信息及时发现侵权人,而且需要及时提起诉讼或请求行政裁决,如果9个月未有结果的话,很有可能面临药监部门对于仿制药申请发出上市许可。此项条款的规定,也预示着未来国内专利挑战的案例越来越多,创新药企业和仿制药企都需要过硬的专利分析水平。
综上,我国的药品专利补偿制度和链接制度大多借鉴了国外经验,相信随着《专利法修正案(草案二次审议稿)》的公开,我国的药品专利补偿制度和链接制度会逐步实施,配套的司法规章和相关制度也会逐渐完善,最终会建立具有中国特色的有效的“衔接和链接”机制,进而有效推进我国由制药大国向制药强国迈进。
本文仅代表作者观点,不代表本站立场。
(责任编辑:李硕)
分享至
右键点击另存二维码!
剖析法条明要素 靶向发力寻证据 ——浅析证明对象在药品行政处罚中的应用
如何运用证明对象的概念指导药品行政执法部门正确收集证据、认定案件事实并准确适用法律呢?笔者认为,可分解法律条文中规定的药品违法行为的构成要件,明确各构成要素,并将这些要素作为证明对... 2025-12-16 08:45
企业捐赠的医疗器械质量不合格,如何处罚?
A省药监局查处一起医疗器械生产企业生产的医用外科口罩不符合强制性标准案。该案中,B企业生产的不合格产品一部分用于销售,另有70%的产品捐赠至社会单位。 这并非个案。此类案件争议的焦点集中... 2025-12-16 08:50互联网新闻信息服务许可证10120170033
网络出版服务许可证(京)字082号
©京公网安备 11010802023089号 京ICP备17013160号-1
《中国医药报》社有限公司 中国食品药品网版权所有