推进“放管服”改革,河北16项政务服务事项全程网办
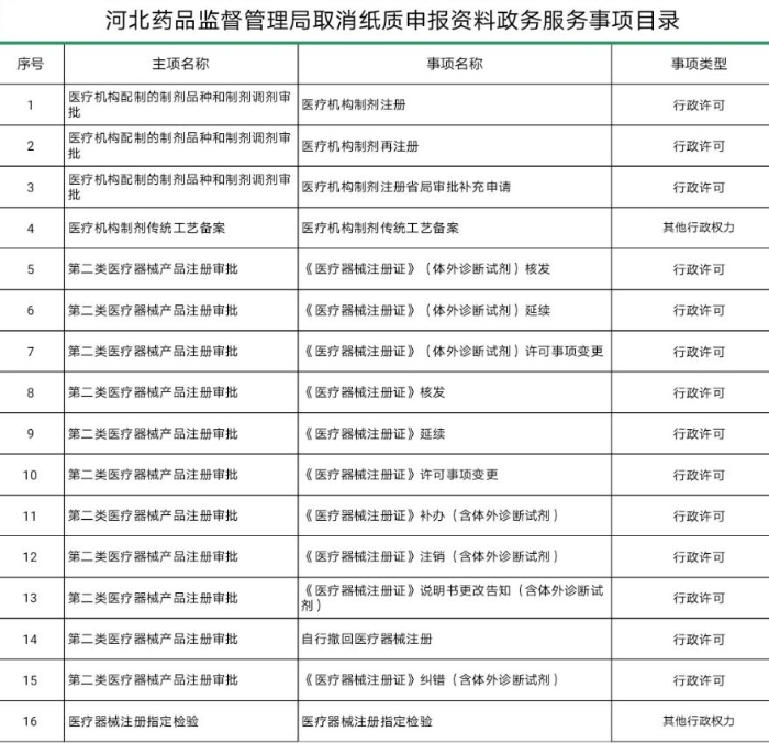
中国食品药品网讯(记者落楠) 日前,河北省药品监督管理局发布公告,自2020年12月10日起,取消医疗机构制剂注册等16项政务服务事项纸质申报资料,实行全程网办。
此举是为深入推进“放管服”改革,优化营商环境,提升便民服务水平。16项政务服务事项中,医疗机构制剂注册等3项与医疗机构配制的制剂品种和制剂调剂审批相关,医疗器械注册证(体外诊断试剂)核发等11项与第二类医疗器械产品注册审批相关,另外两项为医疗机构制剂传统工艺备案和医疗器械注册指定检验。
申请人应按照河北省药监局在河北省政务服务网公开的办事指南要求,登录河北省政务服务网,通过用户注册、填报申请信息及提交电子申请材料进行网上申请、实时查询办理进度和结果,并按要求在网上提交补正材料、整改报告等电子材料,同时对电子申请材料和数据的合法性、真实性、有效性负责。河北省药监局依法对网上申请进行审查,对申报材料中证明文件进行网络核查,并通过网上审批系统向申请人发出补正材料、受理、不予受理等电子通知书。申请人在系统提示审批结束后,可按照审批结果公告要求,通过邮寄送达或直接到河北省政务服务中心窗口领取的方式领取办理结果。

(责任编辑:张可欣)
分享至
右键点击另存二维码!