AI眼底疾病诊断领域应用前景“光明”

  • 2025-04-18 13:53
  • 作者:弗若斯特沙利文
  • 来源:中国医药报

  眼底遍布着丰富的血管与神经,与之相关的病种较为复杂多样,包括视网膜、视神经、眼底血管、脉络膜、黄斑等多部位均可能出现病变。眼科疾病十分普遍,患者基数较大。常见的眼底疾病包括黄斑变性、糖尿病视网膜病变、青光眼等。


  目前,眼底疾病诊断方法多样,临床中广泛使用眼底镜、眼底相机、光学相干断层扫描(OCT)和眼科超声等技术观察眼底。其中,眼底相机检查是眼科的基础检查之一,用于眼科后节疾病的诊断,可通过观察玻璃体、视网膜、视神经乳头和视网膜动(静)脉,从视网膜的组织结构形态、血管变化等眼底表现,推断患者所患疾病。


  目前,应用于眼底疾病的人工智能(AI)医学影像软件的研究和产品主要集中在糖尿病视网膜病变和青光眼方面。此外,我国企业在多病种辅助诊断领域的研发探索也在积极推进。


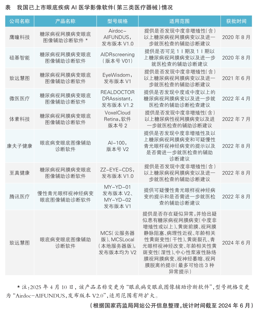
  9款辅助诊断软件获批上市


  近年来,我国企业积极投入AI医学影像软件在眼底疾病领域应用的研究,截至2024年6月,我国共有9款眼底疾病辅助诊断软件作为第三类医疗器械获批上市(详见表)。其中,较多产品集中在糖尿病视网膜病变诊断方面。

表 我国已上市眼底疾病AI医学影像软件(第三类医疗器械)情况

表 我国已上市眼底疾病AI医学影像软件(第三类医疗器械)情况

  糖尿病视网膜病变领域


  糖尿病视网膜病变是糖尿病全身小血管病变在视网膜上的体现,它是长期高血糖导致的血管损伤,可能会引起视网膜的出血、渗出和肿胀,严重时可导致视力丧失。糖尿病视网膜病变可根据是否有从视网膜发出的异常新生血管分为非增殖性、增殖性两大类。


  多数眼底疾病初期表现不明显,且眼科专科医生资源稀缺,全身体检未能充分覆盖眼底检查,易导致眼底疾病漏诊。基于深度学习的AI辅助检测,通过将待检测图像输入深度学习神经网络模型,经过分析与分类后输出检测结果,可实现对病灶的精准定位。AI可以对糖尿病视网膜病变的诸多眼底临床特征进行检测,如对眼底出血点及黄斑水肿区域的快速检测,对微动脉瘤、渗出物进行检测与分割。


  在确诊糖尿病视网膜病变后,往往需要临床医生对眼底图像进行观察,以实现对病程的分级与诊断。AI辅助诊断系统可以通过对眼底疾病图像的综合评价和对现有分级标准的学习,快速对糖尿病视网膜病变病程进行分级。此外,AI算法还可以结合现有分级与分期提供预后和治疗建议。


  截至2024年6月,6款作为第三类医疗器械上市的AI医学影像软件可检测糖尿病视网膜病变。鹰瞳科技、硅基智能的产品均于2020年8月上市,拉开了我国眼科疾病领域智能化医疗技术应用的序幕。


  青光眼领域


  青光眼是一种损害视神经的眼部病症,其发病通常与眼内高压有关。但并非所有青光眼病例都与高眼压相关,近视或远视、高血压、糖尿病、眼部外伤史等均有可能导致青光眼的发生。


  眼底照相十分便捷经济,适合于在基层地区辅助大规模青光眼筛查。在进行眼底照相筛查后,青光眼患者还需要结合OCT与视野检查等结果进行精确诊断。


  在青光眼的早期筛查中,AI主要通过与眼底照相技术相结合辅助青光眼筛查。主要应用方向包括三个方面:一是从眼底图像中自动提取相关参数用于对青光眼的诊断,如杯盘比、视网膜神经纤维层缺损等;二是对识别的图像整体进行分类或分级,分析是否存在青光眼病变;三是通过眼底图像预测OCT的检测值,如预测视网膜神经纤维层的厚度等。


  截至2024年6月,在作为第三类医疗器械上市的AI医学影像软件中,一款产品可实现对可疑慢性青光眼样视神经病变进行提示。另外两款产品中,一款可同时对糖尿病视网膜病变和青光眼给出辅助诊断建议,一款可实现对多种眼底疾病的综合诊断。


  向更多眼病及其他疾病领域拓展


  通过不断精进算法,AI可识别如黄斑病变、白内障等更多类型的眼科疾病,并且通过对眼底图像的分析可拓展追踪其他疾病的进展,实现及时诊治。


  实现对更多眼科病种的识别


  随着技术的进步,AI医学影像软件在眼底疾病诊断中的应用越来越广泛,能够识别和分析更多疾病类型,除糖尿病视网膜病变、青光眼外,AI在黄斑病变等多种眼底疾病领域的应用也得到了广泛研究,已有不少企业布局研发。


  鹰瞳科技通过不断技术创新,已探索通过AI医学影像软件辅助快速诊断和评估包括糖尿病视网膜病变、高血压性视网膜病变、视网膜静脉阻塞、年龄相关视网膜黄斑变性、病理性近视、视网膜脱落、老年痴呆等在内的55种疾病。早在2021年,中山大学中山眼科中心林浩添教授团队就联合鹰瞳科技等单位,基于全国16家医疗机构的病例训练出了可识别14种常见眼底异常的AI视网膜多病种辅助诊断系统,包括糖尿病、高血压等全身性疾病的眼部表现,以及青光眼、病理性近视、视网膜静脉阻塞、视网膜脱离等12种威胁视力的异常表现。此外,国内多家公司也在持续跟进,实现多种眼科疾病的快速精准识别。


  向集成化诊断平台发展


  眼底筛查不仅可用于诊断眼科疾病,而且可以通过捕捉眼底图像的异常表现,如眼底血管栓塞、视网膜静脉搏动幅度等,用于诊断如糖尿病、高血压、慢性肾病、阿尔茨海默病等疾病。


  如在阿尔茨海默病人群筛查方面,因视网膜是脑部神经和血管的延伸,眼底图像可作为阿尔茨海默病人群筛查的有效工具。北京大学团队与鹰瞳科技、北京同仁医院等多家单位合作,构建了识别阿尔茨海默病高危人群的AI模型并进行了内外部验证。结果显示,该模型对阿尔茨海默病高危人群的预测表现出优秀的能力。


  此外,中国台湾麦迪森医药与新加坡EyRIS开发的AI眼底诊断产品,通过对眼底图像的分析,不仅可以识别多种眼底疾病,还能检测3期及以上的慢性肾脏病,并评估心血管的健康程度;广东省医学院眼科团队开发出“眼与心脑肾病智能化诊疗云平台”,通过将眼底彩照上传到云平台,实现对眼底图像的自动分割量化及对视网膜年龄评估,并能识别眼与心脑肾病风险,生成详细的发病风险预测报告;香港中文大学团队开发了通过眼底图像检测阿尔茨海默病的人工智能系统。


  实现对预后的预测及跟踪


  许多常见的眼底疾病属于慢性病症,需要对患者进行长期的监测和跟踪。AI可以辅助预测眼底疾病的患病风险、病情进展、治疗效果及监控患者状况。AI在预测眼底疾病发生风险、预估湿性年龄相关性黄斑变性患者在治疗后视力或黄斑结构的改善情况、预测是否需要抗新生血管生长因子治疗方面,都具有较高的准确性。


  (弗若斯特沙利文供稿)


(责任编辑:赵晓菲)

分享至

×

右键点击另存二维码!

网民评论

{nickName} {addTime}
replyContent_{id}
{content}
adminreplyContent_{id}