1月份中美欧批准上市新药盘点 我国自主研发的四款新药在全球范围内首次获批上市

  • 2026-03-13 09:27
  • 作者:陈倩
  • 来源:中国医药报

1月份中美欧批准上市的新药中,中国批准的新药数量最多,为7款;美国批准1款;欧盟批准6款新药上市。


1

2

3


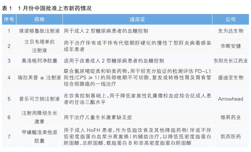
中国批准7款新药上市


1月份,我国共批准7款新药上市(详见表1)。根据Pharmadigger数据库,其中埃诺格鲁肽注射液、立贝韦塔单抗注射液、奥洛格列净胶囊和瑞拉芙普α注射液为我国企业自主研发的全球范围内首次获批上市的新药。


埃诺格鲁肽注射液(商品名:先颐达)是先为达生物自主研发的新一代cAMP偏向型胰高血糖素样肽-1(GLP-1)受体激动剂,适用于成人2型糖尿病患者的血糖控制。该药在设计上侧重激活产生疗效的有益通路,同时控制导致受体脱敏通路的激活。该药此次获批基于其Ⅲ期EECOH-2研究。研究结果显示,治疗32周后,埃诺格鲁肽各剂量组糖化血红蛋白降幅均优于度拉糖肽1.5mg组,较基线平均降幅为1.91%,疗效可持续52周。2月24日,先为达生物与辉瑞中国达成商业化战略合作协议,辉瑞中国获得埃诺格鲁肽注射液在许可区域的独家商业化权益;先为达生物负责该产品的研发、注册、生产及供应。


立贝韦塔单抗注射液(商品名:华优诺)是华辉安健开发的乙肝/丁肝病毒PreS1特异性单克隆抗体,用于治疗伴有或不伴有代偿期肝硬化的慢性丁型肝炎病毒感染成年患者。该药主要作用机制为:通过特异性结合乙肝/丁肝病毒表面抗原的PreS1区域,阻断病毒与宿主受体钠离子-牛磺胆酸共转运多肽(NTCP)的结合,从而抑制病毒感染及再感染肝细胞。其获批主要基于一项关键注册临床研究(HH003-204)。研究结果显示,立贝韦塔单抗在病毒学和生化复合终点应答率、病毒学抑制、丙氨酸氨基转移酶复常及肝脏硬度改善等关键疗效指标上,均显著优于对照组药物。


奥洛格列净胶囊(商品名:东泽安)是东阳光长江药业自主研发的钠-葡萄糖协同转运蛋白2(SGLT2i)抑制剂,适用于改善成人2型糖尿病患者的血糖控制。该药可通过强效抑制肾脏SGLT2促进尿糖排泄,并凭借对肠道钠-葡萄糖协同转运蛋白1(SGLT1)受体的适度抑制作用,减少葡萄糖或半乳糖吸收,有效降低患者餐后血糖的剧烈波动。该药本次获批基于两项多中心、随机、双盲、安慰剂对照的Ⅲ期临床研究。研究结果显示,治疗24周后,奥洛格列净组的糖化血红蛋白水平较基线实现统计学显著性降低,患者空腹血糖和餐后2小时血糖均得到持续显著改善。


瑞拉芙普α注射液(商品名:艾泽利)是盛迪亚生物自主研发的双功能融合蛋白,由抗PD-L1免疫球蛋白G4单克隆抗体与转化生长因子β受体Ⅱ细胞外结构域融合而成,能够在阻断PD-L1信号、解除免疫刹车的同时,保持对转化生长因子β的高亲和力,改善肿瘤免疫抑制微环境。该药本次获批基于一项随机、双盲、多中心的Ⅲ期临床研究。研究结果显示,瑞拉芙普α注射液联合化疗组患者的中位总生存期为16.7个月,较对照方案显示出具有临床意义的生存获益。


普乐司兰钠注射液(商品名:瑞达普)是Arrowhead公司研发的全球首个靶向载脂蛋白C-Ⅲ(APOC3)信使RNA的小干扰RNA药物,用于在饮食控制基础上降低家族性乳糜微粒血症综合征(FCS)成人患者的甘油三酯水平,每3个月给药1次。该药可高效持久抑制APOC3的转录水平、降低APOC3蛋白表达,进而显著降低血清甘油三酯(TG)及富含TG的脂蛋白及其降解残留物水平。全球Ⅲ期临床试验数据显示,FCS患者使用普乐司兰钠注射液1个月后,即观察到空腹TG水平显著下降;治疗10个月后,患者空腹TG水平较基线降低80%;治疗12个月后,患者急性胰腺炎发生风险较安慰剂组降低80%。该药此前已于2025年11月在美国获批上市。


注射用隆培生长激素(商品名:维臻高)是丹麦Ascendis公司基于暂时连接技术(TransCon)开发的一款每周1次长效生长激素替代疗法,可在人体内以可控的方式缓慢释放未经修饰的人生长激素,其活性分子与内源性生长激素结构一致;在实现长效化的同时,其生物活性、作用机制及生理分布均与目前广泛使用的生长激素日制剂相同。2018年11月,维昇药业从Ascendis公司引进该产品在中国的开发和商业化权益;2025年7月,维昇药业授权安科生物在中国境内特定区域内排他性独家推广隆培生长激素。该药本次获批基于其Ⅲ期临床试验。试验结果显示:治疗52周后,隆培生长激素组年化生长速率显著优于每日注射人生长激素组,证明该药可帮助儿童生长激素缺乏症患者在有限治疗时间窗内更高效达成治疗目标。


甲磺酸洛美他派胶囊(商品名:洛美他派)是美国Aegerion公司研发的微粒体甘油三酯转移蛋白(MTP)口服抑制剂,可通过抑制肝脏和肠道中极低密度脂蛋白与乳糜微粒的装配与分泌,降低血清低密度脂蛋白胆固醇(LDL-C)水平。其作用机制不依赖低密度脂蛋白受体功能,可使LDL-C水平降低40%~60%。该药用于治疗成人纯合子家族性高胆固醇血症(HoFH),这是一种严重危及生命的罕见遗传性代谢性疾病。HoFH患者大多从小皮肤上就有“黄色瘤”,这是因为他们的LDL-C清除通路受损,导致LDL-C水平长期显著升高。2023年,意大利凯西集团通过收购获得了洛美他派的全球权益,并由其中国子公司凯西医药负责该产品在中国的注册申报、引进及商业化。该药最早于2012年12月在美国获批上市。


美国批准1款新药上市


1月份,美国批准上市1款新药。根据Pharmadigger数据库,该药为全球范围内首次获批(详见表2)。


Copper histidinate(商品名:Zycubo)是Sentynl公司开发的通过皮下注射给药的铜替代疗法,用于门克斯病(Menkes)儿科患者的治疗。该药可绕过肠道铜吸收的遗传缺陷直接递送铜离子,提高机体对铜的利用效率。门克斯病是一种因铜转运蛋白遗传缺陷所致的先天性神经退行性疾病,此类疾病患儿铜吸收与转运功能受损,临床特征包括癫痫发作、生长发育迟缓、智力障碍等,并可累及血管、膀胱、胃肠道、骨骼、肌肉及神经系统等多个器官系统。该药本次获批基于两项单臂儿科临床试验。试验结果显示,与未接受治疗的患儿相比,在出生后4周内开始治疗的患儿死亡风险显著降低。


欧盟批准6款新药上市


1月份,欧盟共批准6款新药上市。根据Pharmadigger数据库,均非全球首次批准的新药(详见表3)。


Levacetylleucine(商品名:Aqneursa)是IntraBio公司研发的First-in-Class修饰氨基酸,用于治疗6岁及以上、体重至少20kg的成人和儿童C型尼曼匹克病的神经系统表现。该药可输送至包括中枢神经系统在内的全身组织,纠正代谢紊乱、改善细胞能量生成,并作用于神经功能障碍的潜在病理机制。该药最早于2024年9月在美国获批上市。


Donidalorsen(商品名:Dawnzera)是Ionis公司研发的一款通过反义寡核苷酸技术设计的RNA靶向疗法,用于12岁及以上成人和青少年遗传性血管性水肿(HAE)反复发作的常规预防。该药可特异性抑制血浆前激肽释放酶合成,从而阻断导致HAE急性发作的关键信号通路。2023年12月,大冢制药与Ionis签署许可协议,获得Donidalorsen在欧洲的独家商业化、注册与推广权。该药此前已于2025年8月在美国获批上市。


Imlunestrant(商品名:Inluriyo)是礼来研发的新一代口服选择性雌激素受体降解剂和完全拮抗剂,适用于既往接受过内分泌治疗后疾病进展、携带ESR1激活突变的ER阳性、HER2阴性局部晚期或转移性乳腺癌成年患者。其通过阻断雌激素与雌激素受体结合并诱导受体降解,从而抑制或减缓癌细胞生长。该药此前已于2025年9月在美国获批上市。


Etuvetidigeneautotemcel(商品名:Waskyra)是Telethon Foundation研发的体外基因修饰造血干细胞疗法,适用于6个月及以上、携带Wiskott-Al drich(WAS)基因突变且适合造血干细胞移植但无合适供体的WAS综合征儿童及成人患者。该疗法通过采集患者自身的CD34+造血干/祖细胞,在体外用慢病毒载体将功能正常的WAS基因整合至细胞基因组,经过基因修饰的细胞被一次性回输至接受预处理化疗的患者体内,以重建正常的免疫系统与血小板功能。该药此前已于2025年12月在美国获批上市。


Deutetrabenazine(商品名:Austedo)是梯瓦研发的已上市亨廷顿病治疗药物丁苯那嗪(Tetrabenazine)的氘代药物,用于治疗成人中重度迟发性运动障碍。该药为靶向囊泡单胺转运体2(VMAT2)的小分子口服抑制剂,VMAT2主要负责调节大脑中的多巴胺、5-羟色胺、肾上腺素、去甲肾上腺素等神经递质水平。该药最早于2017年4月在美国获批上市。


Teplizumab(商品名:Teizeild)是赛诺菲研发的一款靶向CD3的单克隆抗体,旨在调节驱动1型糖尿病患者β细胞破坏的自身免疫反应,适用于延缓8岁及以上、处于2期1型糖尿病的成人和儿童患者进展至3期1型糖尿病。该药最早于2022年11月在美国获批上市。


(注:本文中的新药分别按中国、美国、欧盟三地新分子实体或生物药首次NDA/BLA来统计,一些药物首先在美国上市后首次在中国或欧盟上市时也会纳入统计)


(责任编辑:刘思慧)

分享至

×

右键点击另存二维码!

    相关阅读
网民评论

{nickName} {addTime}
replyContent_{id}
{content}
adminreplyContent_{id}