合理使用抗菌药物 | 碳青霉烯类和其他β-内酰胺类
碳青霉烯类
分类与抗菌谱(表1-5)

适应证
(1)多重耐药但对本类药物敏感的需氧革兰阴性杆菌所致严重感染,包括肺炎克雷伯菌、大肠埃希菌、阴沟肠杆菌、柠檬酸菌属、粘质沙雷菌等肠杆菌科细菌、铜绿假单胞菌、不动杆菌属等细菌所致血流感染、下呼吸道感染、肾盂肾炎和复杂性尿路感染、腹腔感染、盆腔感染等;用于铜绿假单胞菌所致感染时,需注意在疗程中某些菌株可出现耐药。
(2)脆弱拟杆菌等厌氧菌与需氧菌混合感染的重症患者。
(3)病原菌尚未查明的免疫缺陷患者中重症感染的经验治疗。
(4)美罗培南、帕尼培南/倍他米隆则除上述适应证外,尚可用于年龄在3个月以上的细菌性脑膜炎患者。
注意事项
(1)禁用于对本类药物及其配伍成分过敏的患者。
(2)本类药物不宜用于治疗轻症感染,更不可作为预防用药。
(3)本类药物所致的严重中枢神经系统反应多发生在原本患有癫痫等中枢神经系统疾病患者及肾功能减退患者未减量用药者,因此上述基础疾病患者应慎用本类药物。中枢神经系统感染患者不宜应用亚胺培南/西司他丁,有指征可应用美罗培南或帕尼培南/倍他米隆时,仍需严密观察抽搐等严重不良反应。
(4)肾功能不全者及老年患者应用本类药物时应根据肾功能减退程度减量用药。
(5)碳青霉烯类抗菌药物与丙戊酸或双丙戊酸联合应用,可能导致后两者血药浓度低于治疗浓度,增加癫痫发作风险,因此不推荐本品与丙戊酸或双丙戊酸联合应用。
其他β-内酰胺类
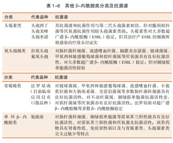
分类及抗菌谱(表1-6)

适应证
(1)头霉素类适用于敏感菌引起的下呼吸道感染、血流感染、骨关节感染,以及皮肤及软组织感染、尿路感染、腹腔感染、盆腔感染,也可用于胃肠道手术、经阴道子宫切除、经腹腔子宫切除或剖宫产等手术前的预防用药。
(2)氧头孢烯类适用于敏感菌所致的血流感染、细菌性脑膜炎、下呼吸道感染、腹腔感染、盆腔感染和尿路感染。
(3)法罗培南适用于敏感菌所致的急性细菌性鼻窦炎、慢支急性细菌性感染、社区获得性肺炎以及单纯性皮肤及软组织感染。
(4)氨曲南适用于敏感需氧革兰阴性菌所致尿路感染、下呼吸道感染、血流感染、腹腔感染、盆腔感染和皮肤及软组织感染。用于治疗腹腔和盆腔感染时需与甲硝唑等抗厌氧菌药物合用,本品尚可与其他药物联合治疗产金属β-内酰胺酶革兰阴性菌感染,但应注意细菌可能同时产水解氨曲南的β-内酰胺酶。并可在密切观察情况下用于对青霉素类、头孢菌素类过敏的患者。
注意事项
(1)头孢西丁、头孢美唑、头孢米诺禁用于对头霉素类及头孢菌素类抗菌药物有过敏史者。拉氧头孢、氟氧头孢禁用于对氧头孢烯类药物过敏的患者,对头孢菌素类药物过敏者慎用。法罗培南禁用于对青霉烯类药物过敏者,氨曲南禁用于对氨曲南过敏的患者。
(2)有青霉素类过敏史患者确有应用指征时,必须充分权衡利弊后在严密观察下慎用头孢西丁、头孢美唑、头孢米诺。如以往曾发生青霉素休克的患者,则不宜再选用本品。
(3)不推荐头孢西丁用于<3月的婴儿。
(4)使用头孢美唑、头孢米诺、拉氧头孢期间应避免饮酒,以免发生双硫仑样反应。
(5)应用氧头孢烯期间应注意凝血功能障碍和出血等不良反应。(摘自中国医药科技出版社《抗菌药物临床应用案例分析》)
(责任编辑:刘思慧)
分享至
右键点击另存二维码!
合理使用抗菌药物 | 大环内酯类和喹诺酮类
作为青霉素过敏患者的替代药物,用于以下感染:①A组溶血性链球菌、肺炎链球菌敏感株所致的咽炎、扁桃体炎、鼻窦炎、中耳炎及轻、中度肺炎;②敏感溶血性链球菌引起的猩红热及蜂窝织炎;③白喉... 2021-08-04 14:56
了不起的家庭药箱|宝宝接种脊髓灰质炎疫苗,家长要注意哪些问题
脊髓灰质炎,又称小儿麻痹症或小儿瘫,是由脊髓灰质炎病毒引起的一种急性传染病,多发生于7岁以下儿童,会引起轻重不等的瘫痪。主要病变发生在脊髓灰质,临床主要表现为发热、咽痛和肢体痛、肌... 2021-08-04 09:17互联网新闻信息服务许可证10120170033
网络出版服务许可证(京)字082号
©京公网安备 11010802023089号 京ICP备17013160号-1
《中国医药报》社有限公司 中国食品药品网版权所有