合理使用抗菌药物 | 喹诺酮类和氨基糖苷类
喹诺酮类
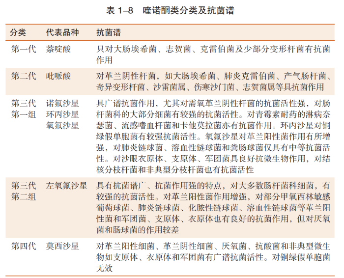
分类与抗菌谱(表1-8)

适应证
(1)泌尿系统及肠道感染第二、三代喹诺酮类可用于敏感菌所引起的尿路感染、细菌性前列腺炎、非淋菌性尿道炎以及宫颈炎。诺氟沙星限用于单纯性下尿路感染或肠道感染。但应注意,目前国内尿路感染的主要病原菌大肠埃希菌中,耐药株已达半数以上,应尽量参考药敏试验结果选用。本类药物已不再推荐用于淋病治疗。莫西沙星不适合用于治疗泌尿系统感染。
(2)呼吸道感染环丙沙星、左氧氟沙星等主要适用于肺炎克雷伯菌、肠杆菌属、假单胞菌属等革兰阴性杆菌所致的下呼吸道感染。左氧氟沙星、莫西沙星等可用于肺炎链球菌和A组溶血性链球菌所致的急性咽炎和扁桃体炎、中耳炎和鼻窦炎等,及肺炎链球菌、支原体、衣原体等所致社区获得性肺炎,此外亦可用于敏感革兰阴性杆菌所致下呼吸道感染。
(3)伤寒沙门菌感染在成人患者中本类药物可作为首选。
(4)志贺菌属、非伤寒沙门菌属、副溶血弧菌等所致成人肠道感染。
(5)腹腔、胆道感染及盆腔感染需与甲硝唑等抗厌氧菌药物合用。莫西沙星可单药治疗轻症复杂性腹腔感染。
(6)甲氧西林敏感葡萄球菌属感染。MRSA对本类药物耐药率高。
(7)部分品种可与其他药物联合应用,作为治疗耐药结核分枝杆菌和其他分枝杆菌感染的二线用药。
注意事项
(1)对喹诺酮类药物过敏的患者禁用。
(2)18岁以下患者避免使用。
(3)制酸剂和含钙、铝、镁等金属离子的药物可减少本类药物的吸收,应避免同服。
(4)本类药物偶可引起抽搐、癫痫、意识改变、视力损害等严重中枢神经系统不良反应,在肾功能减退或有中枢神经系统基础疾病的患者中易发生,因此本类药物不宜用于有癫痫或其他中枢神经系统基础疾病的患者。肾功能减退患者应用本类药物时,需根据肾功能减退程度减量用药,以防发生由于药物在体内蓄积而引起的抽搐等中枢神经系统严重不良反应。
(5)妊娠期及哺乳期患者避免应用本类药物。
(6)本类药物可能引起皮肤光敏反应、关节病变、肌腱炎、肌腱断裂(包括各种给药途径,有的病例可发生在停药后)等。
(7)偶可引起心电图QT间期延长等,用药期间应注意密切观察。
(8)应严格限制本类药物作为外科围手术期预防用药。
氨基糖苷类
药物与抗菌谱
常用的氨基糖苷类抗生素主要有:庆大霉素、妥布霉素、奈替米星、阿米卡星、异帕米星、小诺米星、依替米星等。其共同特点为:①抗菌谱广,除链霉素外对葡萄球菌属、需氧革兰阴性杆菌均有良好抗菌作用,多数品种对铜绿假单胞菌亦具抗菌活性;其中链霉素、阿米卡星对结核分枝杆菌和其他分枝杆菌属亦有良好作用;所有氨基糖苷类药物对肺炎链球菌、A组溶血性链球菌、肠球菌的抗菌作用均差。新霉素抗菌谱与卡那霉素相似,由于毒性较大,现仅供口服;巴龙霉素对阿米巴原虫和隐孢子虫有较好作用。此外尚有大观霉素,用于单纯性淋病的治疗。
适应证
(1)中、重度肠杆菌科细菌等革兰阴性杆菌感染。
(2)中、重度铜绿假单胞菌感染。治疗此类感染常需与具有抗铜绿假单胞菌作用的β-内酰胺类或其他抗菌药物联合应用。
(3)治疗严重葡萄球菌属、鲍曼不动杆菌感染的联合用药之一。
(4)链霉素或庆大霉素亦可用于土拉菌病、鼠疫及布鲁菌病,后者的治疗需与其他抗菌药物联合应用。
(5)链霉素、阿米卡星和卡那霉素可用于结核病联合疗法。
(6)口服新霉素可用于结肠手术前准备,或局部用药。
(7)巴龙霉素可用于肠道隐孢子虫病治疗。
(8)大观霉素仅适用于单纯性淋病治疗。
注意事项
(1)对氨基糖苷类过敏的患者禁用。
(2)氨基糖苷类的任何品种均具肾毒性、耳毒性(耳蜗、前庭),因此用药期间应监测肾功能(尿常规、血尿素氮、血肌酐),严密观察患者听力及前庭功能,出现问题及时停药。
(3)有神经肌肉阻滞作用,注意观察神经肌肉阻滞症状。一旦出现上述不良反应先兆时,须及时停药。需注意局部用药时亦有可能发生上述不良反应。
(4)氨基糖苷类抗菌药物对社区获得上、下呼吸道感染的主要病原菌肺炎链球菌、A组溶血性链球菌抗菌作用差,又有明显的耳、肾毒性,因此对门急诊中常见的上、下呼吸道细菌性感染不宜选用本类药物治疗。由于其耳、肾毒性反应,本类药物也不宜用于单纯性上、下尿路感染初发病例的治疗。
(5)根据肾功能损害的程度调整剂量,因大部分药物经肾脏以原型排出,肾功能减退时其消除半衰期显著延长。有条件时可经血药浓度监测,调整给药方案。
(6)新生儿应尽量避免使用本类药物,确有应用指征时,权衡利弊,应进行血药浓度监测,根据监测结果调整给药方案。学龄前儿童、老年患者应慎用该类药物,如确有应用指征,有条件亦应进行血药浓度监测。
(7)妊娠期患者应避免使用。哺乳期患者应避免使用或用药期间停止哺乳。
(8)本类药物不宜与其他肾毒性药物、耳毒性药物、神经肌肉阻滞剂或强利尿剂同用。与注射用第一代头孢菌素类合用时可能增加肾毒性。
(9)本类药物不可用于眼内或结膜下给药,因可能引起黄斑坏死。
(10)本类药物静脉给药时不宜与其他药物一并滴注。(摘自中国医药科技出版社《抗菌药物临床应用案例分析》)
(责任编辑:刘思慧)
分享至
右键点击另存二维码!
合理使用抗菌药物 | 四环素及甘氨酰环素类
四环素类作为首选或可选药物用于下列疾病的治疗:①立克次体病,包括流行性斑疹伤寒、地方性斑疹伤寒、洛矶山热、恙虫病、柯氏立克次体肺炎和Q热;②支原体感染如支原体肺炎、解脲脲原体所致的... 2021-09-06 10:14
互联网新闻信息服务许可证10120170033
网络出版服务许可证(京)字082号
©京公网安备 11010802023089号 京ICP备17013160号-1
《中国医药报》社有限公司 中国食品药品网版权所有