合理用药 | 妊娠期选用抗生素的注意事项
许多孕妇在怀孕期间由于免疫力下降,较易引发感冒、呼吸道感染、泌尿系感染、妇科炎症等疾病,有些孕妇担心服药可能会对胎儿的发育产生不良影响甚至导致胎儿畸形,内心充满焦虑不敢用药,导致部分病情未有效介入反而造成严重后果。其实,出现疾病症状时孕妇应及时到医院就医,在医生的指导下用药,同时应该掌握妊娠期用药知识,做到心中有数,消除不必要的恐慌。
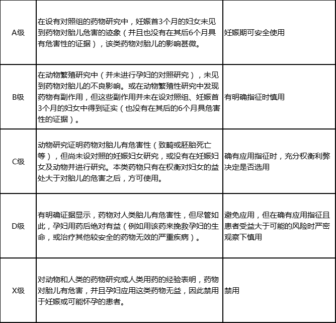
表1 我国采用的妊娠期药物分级标准

如上表,我国采用5种妊娠期药物分级标准,一般首选A/B级药。A级药物在设有对照组的药物研究中,妊娠首3个月的妇女未见到药物对胎儿危害的迹象(并且也没有在其后6个月具有危害性的证据),该类药物对胎儿的影响甚微,妊娠期可安全使用;B级药物在动物繁殖研究中(并未进行孕妇的对照研究),未见到药物对胎儿的不良影响,或在动物繁殖性研究中发现药物有副作用,但这些副作用并未在设对照组、妊娠首3个月的妇女中得到证实(也没有在其后的6个月具危害性的证据),可在有明确指征时慎用。
在没有A/B级药物使用前提下,权衡利弊慎用C/D级药物;X类药物禁用,如病情需要使用X类药物,必须终止妊娠。
表2 常用抗生素的妊娠分级

由表2可见,所有的抗生素均不属于A级,即妊娠期可直接安全使用的药物。妊娠期抗生素使用应遵循以下原则:
诊断明确后,在医生指导下,决定是否需要应用抗生素;
尽量选择妊娠分级为B级的抗生素;
小剂量短期使用,避免长期应用或者多种抗生素联合使用;
尽量选择上市时间长且应用年限久的抗生素,避免应用新型抗生素;
孕早期是胎儿各系统发育分化的最关键时期,尽量在妊娠头3个月不要使用任何药物;
能局部使用就不口服,能口服就不静脉注射;
妊娠期选择抗生素时,除查询妊娠分级以外,还要详细阅读所选抗生素的说明书,比如甲硝唑妊娠分级为B级,但是说明书中明确孕妇禁用,应以说明书为准,妊娠期避免应用甲硝唑。
妊娠期不同部位感染的抗生素应用
呼吸道感染
呼吸道感染重在预防,如果出现发热,体温超过38℃,并伴有寒战、食欲差、咳嗽、胸痛或呼吸困难等症状,应及时到医院就诊,化验白细胞计数、C反应蛋白、血清降钙素原等指标,其中血清降钙素原可以帮助临床尽早识别细菌感染,而且与感染严重程度一致。
针对呼吸道感染,常选择妊娠分级属于B级的头孢类药物;如果患者对青霉素或头孢过敏,可选用阿奇霉素或者克林霉素。
需要注意的是,大量使用青霉素类抗生素,会导致胎儿红细胞破坏,从而引起新生儿严重黄疸或核黄疸。另外,有报道称阿莫西林克拉维酸可能会增加新生儿坏死性小肠结肠炎的风险。
泌尿系感染
泌尿系感染也是困扰孕妇的常见感染之一,未经治疗的泌尿系感染可能导致早产、脓毒血症等,所以,孕妇一旦出现尿频、尿急、尿痛等泌尿系感染临床症状,建议及时到医院留取尿液进行尿常规、尿培养+药敏等检查,如果有高热,应抽血化验血常规,进行泌尿系超声检查,同时严禁性生活。
明确泌尿系感染,对于36周前的孕妇可选用呋喃妥因治疗,但避免应用于临近分娩的孕妇,因为呋喃妥存在可能导致新生儿溶血的风险;头孢类抗生素可在妊娠期全程中安全应用。
阴道炎
妊娠期阴道炎主要包括念珠菌阴道炎、细菌性阴道炎、滴虫性阴道炎等。临床表现为外阴或阴道瘙痒不适,阴道分泌物增多,呈黄色,伴有臭味。
针对阴道炎,一般推荐局部阴道给药,尽量避免口服抗生素治疗。例如念珠菌阴道炎,一般推荐妊娠安全分级为C级的咪康唑栓剂。针对细菌性阴道炎,美国《性传播疾病治疗指南》和中国中华医学会《细菌性阴道病诊治指南(草案)》中均建议有临床症状的细菌性阴道炎需要进行治疗,推荐妊娠安全分级为B级的甲硝唑或者克林霉素,但是国内厂家在甲硝唑说明书中均标注为“妊娠期禁用”,所以,尽量应用克林霉素外用或口服。而滴虫性阴道炎常合并其他部位的滴虫感染,故不推荐局部用药,应用替硝唑口服治疗。
总之,妊娠期间应尽量避免感染,一旦出现不适症状,尽早前往医院进行相应检查,在明确有感染需要治疗的情况下,权衡利弊,在医生指导下选择安全系数高且临床疗效佳的抗生素进行治疗,这样才有利于孕妈妈和胎儿的健康。(作者单位:解放军总医院第五医学中心)
(责任编辑:刘思慧)
分享至
右键点击另存二维码!
合理用药 | 妊娠期选用抗生素的注意事项
许多孕妇在怀孕期间由于免疫力下降,较易引发感冒、呼吸道感染、泌尿系感染、妇科炎症等疾病,有些孕妇担心服药可能会对胎儿的发育产生不良影响甚至导致胎儿畸形,内心充满焦虑不敢用药,导致部... 2021-10-11 10:40互联网新闻信息服务许可证10120170033
网络出版服务许可证(京)字082号
©京公网安备 11010802023089号 京ICP备17013160号-1
《中国医药报》社有限公司 中国食品药品网版权所有