胆囊炎患者抗菌药物的选择问题
任何抗菌治疗都不能替代解除胆囊管梗阻的治疗措施。对于胆囊炎患者,抗菌药物的应用应基于以下治疗目的:早期手术或胆囊造瘘术的辅助治疗,或在非手术或延迟手术急性发作时作为唯一的治疗方法。
正常胆汁应该是无菌的,当胆囊出现结石嵌顿、梗阻,则可能导致肠道细菌逆行感染。研究显示,非胆囊手术者、急性和慢性胆囊炎患者的胆汁培养阳性率分别为16%、72%和44%,而伴有黄疸的患者,在胆汁中发现细菌的比例可高达90%。
胆囊炎的病原菌主要来源于肠道细菌的逆行感染,致病菌的种类与肠道细菌基本一致,以革兰阴性菌为主。在我国,引起胆道系统感染的致病菌中,革兰阴性细菌约占2/3,前3位依次为大肠埃希菌、肺炎克雷伯菌、铜绿假单胞菌。革兰阳性细菌前3位依次为粪肠球菌、屎肠球菌、表皮葡萄球菌。14.0%~75.5%的患者合并厌氧菌感染,以脆弱拟杆菌为主。
对所有急性胆囊炎患者,尤其是重度患者,应进行胆汁和血液培养。应根据胆囊炎患者胆汁培养结果、感染的严重程度、抗菌药物耐药性和抗菌谱,以及患者的基础疾病,合理选择抗生素。
2019年度全国细菌耐药监测网报告显示,胆囊炎常见病原菌中大肠埃希菌和肺炎克雷伯菌对第三代头孢菌素耐药率分别为51.9%和31.9%,大肠埃希菌对氟喹诺酮类药物耐药率为50.6%。肺炎克雷伯菌和铜绿假单胞菌对碳青霉烯类药物耐药率为10.9%和19.1%。 屎肠球菌对抗菌药物耐药率高于粪肠球菌,革兰阳性细菌对万古霉素和替考拉宁耐药率较低。
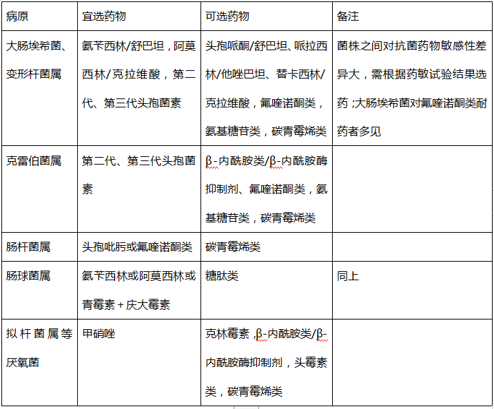
根据2015年颁布的抗菌药物临床应用指导原则,对于胆汁中培养常见的病原菌,可选择以下药物,见下表
注:大肠埃希菌、克雷伯菌属、肠杆菌属产生碳青霉烯酶时,可选替加环素。
临床上,轻度急胆囊炎常为单一的肠道致病菌感染。如果患者腹痛程度较轻,实验室和影像学检查提示炎症反应不严重,可以口服抗菌药物治疗,甚至无需抗菌药物治疗。如需抗菌药物治疗,应使用单一抗菌药物,首选第一代或二代头孢菌素(如头孢替安,头孢呋辛等)或氟喹诺酮类药物(如左氧氟沙星,莫西沙星等)。由于肠道致病菌多可产生β-内酰胺酶,对青素类和头孢唑啉耐药,推荐使用含β-内酰胺酶抑制剂的复合霉制剂如头孢哌酮/舒巴坦、哌拉西林/他唑巴坦、氨苄西林/舒巴坦等。
中度和重度急性胆囊炎应根据病原学分布和细菌耐药情况、病情的严重程度、既往使用抗菌药物的情况、是否合并肝肾疾病选择抗菌药物。首先进行经验性治疗,在明确致病菌后,应根据药敏试验结果选择合适的抗菌药物进行目标治疗,并定期对疗效进行评估,避免过度使用抗菌药物。
对中度急性胆囊炎应静脉用药。经验性用药首选含β-内酰胺酶抑制剂的复合制剂(头孢哌酮/舒巴坦、哌拉西林/他唑巴坦、氨苄西林/舒巴坦)、第二代头孢菌素或者氧头孢烯类药物(头孢美唑,头孢替安,拉氧头孢)。
重度急性胆囊炎常为多重耐药菌感染,应静脉用药,首选含β内酰胺酶抑制剂的复合制剂(头孢哌酮/舒巴坦、哌拉西林/他唑巴坦、氨苄西林/舒巴坦)、第三代及四代头孢菌素(头孢曲松、头孢他啶、头孢吡肟)、单环类药物(氨曲南)。 如果首选药物无效,可改用碳青霉烯类药物(美罗培南, 亚胺培南/西司他丁,帕尼培南/倍他米隆)。在胆囊炎抗菌药物治疗3到5天后,如患者症状、体征消失,体温正常和白细胞计数呈下降趋势或正常,可以考虑停药。为避免耐药菌株出现,应防止不适当地使用或过度使用第三代、四代头孢菌素以及碳青霉烯类药物。
目前国际上,最受公认的治疗指南来自于TG2013(Tokyo Guidline2013)和WSES(World Society of Emergency Surgery)。这两个指南近期的更新次数较多,同时有新的药物加入,例如替加环素,也纳入考虑。请见下表。(北京清华长庚医院肝胆胰中心 王良)
急性胆囊炎抗菌药物推荐(根据WSES2013调整)
(责任编辑:刘思慧)
分享至
右键点击另存二维码!
合理用药 | 那些可能影响手术安全的药物
目前我国人口老龄化程度正持续加深,老年人多重用药现象非常普遍。常有患者因为手术前没有和医师详细说明用药情况而导致手术延期,耽误疾病的治疗。以下药物可能影响手术安全。 2021-05-11 14:12
互联网新闻信息服务许可证10120170033
网络出版服务许可证(京)字082号
©京公网安备 11010802023089号 京ICP备17013160号-1
《中国医药报》社有限公司 中国食品药品网版权所有